来源:国家药监局 编辑:清风
2026年02月09日,根据药品不良反应评估结果,国家药监局发布通知要求修订盐酸消旋山莨菪碱注射制剂药品说明书,要求企业于2026年5月2日前报省级药品监督管理部门备案。

一、通知原文:
根据药品不良反应评估结果,为进一步保障公众用药安全,国家药监局决定对盐酸消旋山莨菪碱注射制剂(包括盐酸消旋山莨菪碱注射液、盐酸消旋山莨菪碱氯化钠注射液)说明书内容进行统一修订。现将有关事项公告如下:
一、所有上述药品的上市许可持有人均应当依据《药品注册管理办法》等有关规定,按照附件要求修订说明书,于2026年5月2日前报省级药品监督管理部门备案。
修订内容涉及药品标签的,应当一并进行修订;说明书及标签其他内容应当与原批准内容一致。在备案之日起生产的药品,不得继续使用原药品说明书。药品上市许可持有人应当在备案后9个月内对已出厂的药品说明书及标签予以更换或以其他形式将说明书更新信息告知患者。
二、药品上市许可持有人应当对新增不良反应发生机制开展深入研究,采取有效措施做好药品使用和安全性问题的宣传培训,指导医师、药师合理用药。
三、临床医师、药师应当仔细阅读上述药品说明书的修订内容,在选择用药时,应当根据新修订说明书进行充分的获益/风险分析。
四、患者用药前应当仔细阅读药品说明书,使用处方药的,应当严格遵医嘱用药。
五、省级药品监督管理部门应当督促本行政区域内上述药品的上市许可持有人按要求做好相应说明书修订和标签、说明书更换及说明书更新信息的告知工作,对违法违规行为依法严厉查处。
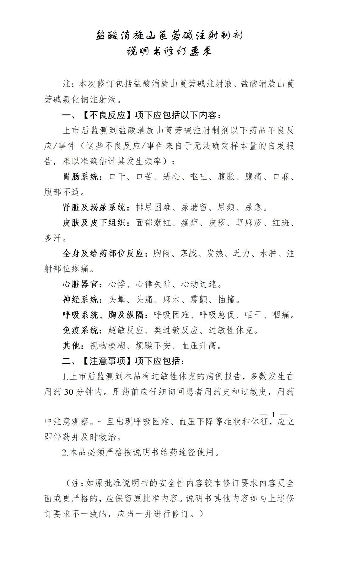
二、药品说明书修订要求:
关于举办四川省药品生产企业拟新任质量
各相关企业: 新修订的《中华人..四川省医药保化品质量管理协会党支部
2026年4月8日上午,省医药保化品质..四川省医药保化品质量管理协会党支部
2026年4月8日上午,省医药保化品质..关于收取2026年度会费的通知
各会员单位: 在过去的一年里,..四川省医药保化品质量管理协会举办2026
持续提升合规 智慧拓建高质 四川..四川省医药保化品质量管理协会党支部召
按照省市场监督管理局社会组织联合..