1月20日,管轶教授在接受财新网的采访后,遭到大量责骂和攻击,但不久后,新冠肺炎疫情形势大变,人们对管轶教授的评价也发生了巨大改变,大家发现原来管轶率先对疫情做出的评估和判断是准确的。
据凤凰网报道,管轶教授在离开武汉后,并没有因为被责难而退出,他和团队一直在汕头大学和香港大学联合病毒研究所中紧张工作,对新冠病毒及其引发的疾病进行系统研究,帮助当地医院筛查、检测,优化检测试剂盒与治疗方案,并参与对病毒的进化与溯源的研究。
刚刚,管轶教授和广西医科大学胡艳玲教授作为共同通讯作者在预印网站bioRxiv发表题为:
Identification of 2019-nCoV related coronaviruses in Malayan pangolins in southern China的最新研究论文。
研究团队对广西和广东反走私行动中查获的多个穿山甲样本进行检测,并在穿山甲样本中发现了新冠病毒相关冠状病毒,属于此次新冠病毒的两个亚型,其中一个受体结合域与新冠病毒密切相关。

此次发现穿山甲冠状病毒的多个谱系及其与新冠病毒的相似性表明,穿山甲应被视为此次新型冠状病毒的可能中间宿主,再次强调应禁止在菜市场等交易穿山甲等野生动物。
这是继2月6日,华南农业大学宣布发现穿山甲为新型冠状病毒潜在中间宿主后的又一力证,目前华南农大的研究结果尚未发表,具体研究细节还无从知晓。
2019年12月底,湖北武汉出现不明原因肺炎疫情,随后该疫情扩散到中国其他地区以及亚洲、欧洲、北美、非洲等20多个国家,后证实该肺炎疫情与一种新型冠状病毒有关,该冠状病毒当时被临时称为2019-nCoV,近日该病毒被正式命名为SARS-CoV-2。
此次新型冠状病毒导致的肺炎疫情暂时与武汉的华南海鲜市场有关,市场里销售的野生动物可能是传染源。
疫情发生初期,多名确诊病例与华南海鲜市场有关,因此市场很快被清理干净,但并未留取野生动物样本,因此无法从市场中调查野生动物的源病毒。
中科院武汉病毒所石正丽团队在Nature发表的论文显示,中华菊头蝠是最有可能的此次新冠病毒的自然宿主,但尚未在其他其他野生动物中发现与之密切相关的冠状病毒,因此并不清楚将该病毒传播给人类的中间宿主到底是谁。
穿山甲,是被非法买卖最严重的哺乳动物,它们即被用作食物,又被用作中药材。因此,管轶团队从被走私的穿山甲中着手调查。
管轶团队收集了2017年8月至2018年1月期间广西海关在反走私行动中查获的18个冷冻穿山甲的(肺,肠,血液)等43个组织样品。
令人惊讶的是,高通量测序显示在43个样本中的六个(两个肺,两个肠,一个肺肠混合物,一个血液)存在冠状病毒。
接下来,研究团队对2018年5月至7月之间收集的另一批穿山甲样品进行了进一步的qPCR检测。发现12只穿山甲的19个样本(九个肠组织,十个肺组织)中,三个肺组织样本呈冠状病毒阳性。
然后,管轶团队联系了广州海关技术中心,中心重新检测了他们在三月份的反走私行动中查获的五份存档的穿山甲样品,这些样本中同样发现了冠状病毒。
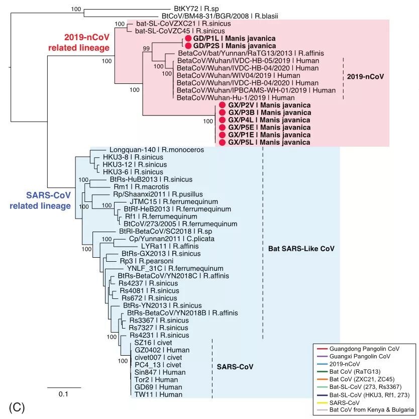
这些在穿山甲中发现的冠状病毒的基因组,与新型冠状病毒(SARS-CoV-2)基因组相似率在85.5%—92.4%,并在系统进化树中代表了新冠病毒的两个亚型,其中之一(GD/P1L和GD/P2S)与新冠病毒密切相关。

新型冠状病毒(SARS-CoV-2)属于β冠状病毒属的Sarbecovirus亚属,先前已经注意到,Sarbecovirus亚属的冠状病毒成员经历了广泛的基因重组。
管轶团队进一步进行了重组分析,分析结果显示,蝠冠状病毒ZC45和ZCS21包含多个SARS-CoV相关谱系(基因组区域2、5、7)和新冠病毒相关谱系(包括此次穿山甲中发现的病毒谱系)的基因组片段(区域1、3、4、6、8)。
然而,更值得注意的是在穿山甲冠状病毒、蝙蝠冠状病毒RaTG13和新冠病毒之间观察到了推测的重组信号,特别是新冠病毒与广东穿山甲冠状病毒的受体结合域的氨基酸序列相似性高达97.4%。但蝙蝠冠状病毒RaTG与新冠病毒的受体结合域的氨基酸相似度仅为89.2%。
但系统发育分析表明,广东穿山甲冠状病毒并非新冠病毒的最接近亲缘关系。因此,研究团队推测,广东穿山甲冠状病毒与新冠病毒之间的氨基酸相似性可能是由于趋同进化而不是重组引起的。
迄今为止,穿山甲是除蝙蝠以外唯一被新冠病毒相关冠状病毒感染的哺乳动物。
在这项研究中,管轶团队在穿山甲中发现了两个冠状病毒谱系,且它们都与新冠病毒(SARS-CoV-2)相关。这表明穿山甲极可能是这些冠状病毒的长期宿主,但这非常令人惊讶,因为穿山甲是独居动物,且种群数量非常小,已经濒临灭绝。
穿山甲种群中的冠状病毒传播程度尚需进一步调查,但在广西和广东省反复发生冠状病毒感染情况表明,穿山甲是冠状病毒出现的潜在重要宿主。
注:广东广西地区近年来,发生了两次SARS冠状病毒引起的非典疫情。
包括新型冠状病毒(SARS-CoV-2)在内的多种冠状病毒,显然存在于亚洲的许多野生哺乳动物中。尽管穿山甲中冠状病毒的流行病学,致病性,种间传染性和可传播性尚待研究,但这项研究提供的数据强烈表明处理这些动物需要相当谨慎,应严格禁止在菜市场中出售野生动物。
为了了解穿山甲在新型冠状病毒(SARS-CoV-2)出现中的作用,以及未来人畜共患病传播的风险,需要尽快对中国和东南亚自然环境中的穿山甲进行进一步监测。
关于管轶
2003年,管轶团队率先分离出SARS病毒,并证实了果子狸是SARS的中间宿主,也是人类感染SARS的直接来源,之后他和钟南山院士一起上报,广东开始清除市场上的果子狸,有效遏制了SARS疫情的扩散。
2003年底,广东再次出现SARS疑似病例,管轶提议将该病例送往香港检测,很快测序结果证实为SARS,广东迅速动员,再次清剿果子狸,此次行动中发现了5例SARS患者。此后SARS再未出现。
除此之外,管轶团队还始终在关注和警惕禽流感,并因“以防控人感染H7N9禽流感为代表的新发传染病防治体系长大创新和技术突破”,管轶与李兰娟院士、高福院士、袁国勇教授等人一起荣获2017年度国家科学技术进步特等奖。
特别提醒:
任何从野外捕猎穿山甲的商业用途均被禁止。在我国,穿山甲属于国家二级保护动物,禁止捕杀和食用,非法捕杀、走私或贩卖,可被判监5年以上有期徒刑,案情严重最高可判处无期徒刑。
论文链接:
https://doi.org/10.1101/2020.02.13.945485
四川省医药保化品质量管理协会党支部开
为庆祝中国共产党成立104周年,持..四川省医药保化品质量管理协会党支部召
四川省医药保化品质量管理协会党支..认真落实巡视组反馈意见,进一步规范协
按照四川省市场监督管理局党组巡视..关于相关收费标准的公示
根据四川省医药保化品质量管理协会..关于召开会长办公会的通知
各会长、副会长单位: 根据四川..四川省医药保化品质量管理协会组织召开
2025版《中国药典》将于2025年10月..四川省医药保化品质量管理协会召开第七
四川省医药保化品质量管理协会第七..“两新联万家,党建助振兴”甘孜行活动
为深入贯彻落实省委两新工委、省市..关于收取2025年度会费的通知
各会员单位: 在过去的一年里,..四川省应对新型冠状病毒肺炎疫情应急指
四川省应对新型冠状病毒肺炎疫情应..四川省应对新型冠状病毒肺炎疫情应急指
四川省应对新型冠状病毒肺炎疫情应..