人类的肠道中含有大量微生物,肠道微生物在人体内发挥着食物消化、免疫系统调节和抵御病原体等关键功能,它们的基因含量和生化转化能力比人类基因组编码的要大数百倍。
由于肠道难以获取和采样,粪便已成为人类肠道微生物组研究的主要来源。但是肠道很长,又被划分成不同的区域,各处的微环境和生理功能无法一概而论;此外,内窥镜检查能进入的肠道区域也是有限的,因此在了解肠菌的分布、活性和代谢方面并不具有优势。综上,需要不断地去寻求更好的肠菌获取方法。
近日,来自美国斯坦福大学Kerwyn Casey Huang等研究人员为了测量正常消化过程中人类肠道内的微生物、病毒、蛋白质组和胆汁酸谱,开发并评估了一种从小肠或升结肠收集腔内内容的胶囊装置,提供了在人体肠道中对微生物结合的胆汁酸在空间维度上的研究方法。该研究发表于Nature杂志上。
这篇研究涵盖了国自然中多个热点话题,包括:宏基因组、代谢组学、蛋白组的多组学分析以及肠道检测新装置,同时也为想要开展肠道菌群相关研究的科研人员提供了新思路!快来学习一下吧。

一、研究内容与思路
1、人体肠道采样装置
取样胶囊是一次性使用的被动装置,包含一个折叠的有单向阀的收集囊,外围包着肠溶胶囊。肠溶胶囊能防止收集囊在进入肠内之前与周围环境接触,进入肠道后一旦达到可以溶解肠溶胶囊的预设pH值,收集囊迅速膨胀并通过单向阀吸入腔内容物。
完整的一套采样胶囊包括4个,可以从肠道的四个不同区域进行采样,采样区域包含小肠近端、中端和远端,4号胶囊有一个延时涂层,用于将收集升结肠部位的菌群。每个装置可收集多达400μl的管腔内容物;气囊充满后,单向阀可防止液体进一步进入,最后,从粪便中回收收集囊,并提取收集的样品进行分析。
设计结束后,研究者进行了测试,证明了装置的可行性。除此之外,研究者还发现在肠道粪便中约58小时内,胶囊采集到的微生物组成不会发生明显变化,有助于后续开展实验。

研究思路:研究者发现,现阶段并无可以直接获取肠道菌群的方法,只能从粪便中获得,无法明确每个部位的肠道菌群情况及影响。基于此,研究者构建了这一装置,不仅安全,还可以明确采样部位,有助于后续实验的开展。
2、空间上不同的微生物群落
接着,研究者对15名健康参与者进行临床研究,明确这一装置从吞咽至排出均无出现异常且无不良事件,同时还收集了样本。最终获得了足够的采样体积并进行了16SrRNA基因测序,收集的样本pH值分布图与之前发表的人体肠道pH值测量值匹配。
进一步的PCoA分析确定了沿肠道和不同样本类型的位置作为重要的潜在变量。所有参与者的唾液样本与肠道和粪便样本显著分离,表明所有装置内容物的组成与口腔微生物群的组成不同。单独分析每一位参与者的样本,研究者发现:相比于粪便,小肠中的关键细菌如沃氏嗜胆菌以及埃希氏菌属/志贺氏菌属、肠球菌属、拟杆菌属和Romboutsia属的相对丰度显著增高,而胶囊中约有23%±10%的扩增子序列变异(ASV,代表一个种的细菌)未在粪便和唾液中检测到,这些ASV的中位相对丰度较低。
除此之外,研究者还发现肠道样本之间的个体内微生物群变异性比粪便或唾液样本中更多。经过分析发现,这种变异性大部分可能是由于肠道微生物群的动态和异质性。此外还有个惊喜收获,细菌在设备内仍然存活,这也有助于后续活动的开展。

研究思路:通过收集15位志愿者不同时间段的肠道微生物群样本,研究者深入探究了这些位置的肠道微生物群与唾液或粪便中包含的微生物群种类是否一致,表明肠道部位的微生物群类型与唾液或粪便中蕴含的微生物群类型存在较大差异,可进一步开展后续研究。
3、肠道噬菌体诱导增加
为了评估肠道和粪便微生物群之间的功能差异,研究者对所有装置和粪便样本进行了宏基因组测序。结果发现,相比于粪便微生物群,肠道微生物群中碳水化合物活性酶(CAZyme)基因丰度更高,且不同肠道部位微生物群分布存在差异,功能也存在差异。后续研究者还探讨了出现这一现象的原因,猜测这些差异可能是因为肠道各部位功能不同带来的。
进一步,研究者采用宏基因组测序来鉴定肠道和粪便微生物群的病毒成分,发现:肠道和粪便具有相似的病毒组,同一参与者的粪便和肠道样本之间的病毒组相似度高于不同参与者的粪便和肠道样本。其中,大部分病毒成分是整合的噬菌体,肠道中诱导的原噬菌体数量明显高于粪便样本。此外,研究者还发现,前噬菌体诱导事件的数量与样品pH值相关。
总体而言:病毒体是有个体特异性,但在同一个体的粪便和肠道之间是相似的。肠道环境有利于噬菌体诱导,强调了原位取样对捕获噬菌体动力学的重要性。

研究思路:在明确了肠道微生物群跟粪便以及唾液的微生物群之间存在差异后,研究者进行了宏基因组测序,从基因层面评估肠道和粪便微生物群之间的功能差异以及微生物群之间的病毒成分。
4、宿主蛋白质组的空间变异
研究者对所有肠道和粪便样本中的人类蛋白质进行定量后,发现:肠道与粪便中所含蛋白质数量相似,但肠道和粪便之间某些蛋白质的丰度存在显著差异。差异富集分析确定了一组蛋白质,它是肠道和粪便之间区域特异性的指标。PCA分析人类蛋白质组的聚类与微生物群有相似的定性特征,粪便样本在高PC1值处紧密聚类,肠道样本的PC1值则大得多。除此之外,研究者发现取材部位位于越接近肛门的肠道,粪便与所取材部位的蛋白差异越小,这可能反映了宿主蛋白质组的纵向变化。
研究者进一步分析了宿主蛋白质组的变化是否与微生物群组成的变化一样具有全局相关性,最终发现:肠道中的宿主蛋白质组与肠道中的微生物群组成具有全局相关性,但是粪便中测定的宿主蛋白质组不能代表肠道中的宿主蛋白质组。

研究思路:前期动物实验数据表明,宿主蛋白质丰度在很大程度上取决于肠道内的位置。基于此,研究者进行了蛋白质组学测序,从基因层面过渡到蛋白层面,进一步分析肠道与粪便微生物群之间的差异。
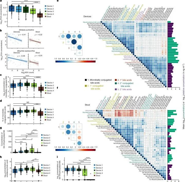
5、胆汁酸沿肠道分布
研究者对胆汁酸谱进行了靶向LC-MS代谢组学分析,检测存在于小肠和粪便悬液中的已知的17种胆汁酸。结果发现,在肠道不同部位,胆汁酸总浓度及吸收活性也存在较大差异。除此之外,研究者还发现,产生胆汁酸所需的7α-脱羟基反应所需的微生物可以被抗生素消除。比较肠道与粪便中胆汁酸的差异后,研究者发现肠道样本中主要以初级胆汁酸为主,粪便样本中则是以次级胆汁酸为主,这进一步说明了基于粪便的研究手段并不能真实地反映肠道中的胆汁酸谱。
总之,研究者在整个肠道检测到的胆汁酸谱的变化,表明了微生物活动和肠道生理环境中的区域性,进一步强调了依靠粪便进行微生物组和胆汁酸研究的局限性。

研究思路:基于“肠道与粪便微生物群之间存在差异,可能是因为肠道功能原因以及肠道微生物群中噬菌体含量较高,且与pH值相关”的发现,研究者针对人体肠道的主要化学成分“胆汁酸”进行了代谢组学分析,进一步探讨肠道取材研究与直接粪便研究之间存在的差异。
6、肠道和粪便中的胆汁酸关系
由于肠道样本中结合型胆汁酸的浓度具有很大变化,因此研究者想寻找对于胆汁酸的去结合起作用的潜在原因。研究者通过LC/MS分析获得了所有肠道样本中22个微生物结合的胆汁酸,它们是以各种羟化形式存在,涉及了13种氨基酸,而在粪便中发现了20个微生物结合的胆汁酸,此外,研究者还发现,与粪便样品比微生物结合的胆汁酸具有更高的微生物结合浓度,且有更大的胆汁酸占比。

研究思路:研究者发现胆汁酸分布存在差异,因此进一步分析了微生物群间与胆汁酸的结合关系。
二、研究小结
到目前为止,对人类肠道微生物组和代谢物的研究主要依赖于粪便。基于此,研究者开发并实施可摄入的采样设备,首先验证了设备的可实施性及安全性,之后根据获得的样本与粪便样本进行差异分析,最终表明粪便分析既不能完整也不能准确地表示肠道内微生物群组成、病毒活性、宿主蛋白质组和胆汁酸含量的纵向和时间变异性,为后续开展肠道研究提供了新的研究方法。
参考文献
[1] Shalon, Dari et al. “Profiling the human intestinal environment under physiological conditions.” Nature vol. 617,7961 (2023): 581-591. doi:10.1038/s41586-023-05989-7
关于举办2026年度四川省药品生产企业质
各药品生产企业: 2026年是我国..四川省医药保化品质量管理协会召开第七
2025年12月17日,四川省医药保化品..协会党支部组织党日主题学习会
协会党支部组织党日主题学习会 --..协会党支部组织党日主题学习会
协会党支部组织党日主题学习会 --..四川省医药保化品质量管理协会党支部开
为庆祝中国共产党成立104周年,持..四川省医药保化品质量管理协会党支部召
四川省医药保化品质量管理协会党支..四川省医药保化品质量管理协会党支部召
四川省医药保化品质量管理协会党支..关于相关收费标准的公示
根据四川省医药保化品质量管理协会..关于收取2025年度会费的通知
各会员单位: 在过去的一年里,..“两新联万家,党建助振兴”甘孜行活动
为深入贯彻落实省委两新工委、省市..四川省应对新型冠状病毒肺炎疫情应急指
四川省应对新型冠状病毒肺炎疫情应..四川省应对新型冠状病毒肺炎疫情应急指
四川省应对新型冠状病毒肺炎疫情应..