运动后1小时内涉及能量代谢,氧化应激,炎症,组织修复和生长因子反应以及调节途径都发生了变化。
适当的运动有益于心脑血管、免疫和认知健康,也可以揭示疾病的早期阶段,改善风险分层。运动锻炼会触发复杂的分子反应,包括急性炎症标志物和代谢途径的变化,但先前的研究所测的分子广度和所涵盖的生物学过程有限。充分了解这些过程可以提高我们对运动生理学的了解,且在理解心血管健康和运动限制等方面具有重要价值。
近日,来自美国斯坦福大学医学院的研究人员对人体运动前后的血浆和外周血单个核细胞进行了纵向多组学分析,发现运动后1小时内涉及能量代谢,氧化应激,炎症,组织修复和生长因子反应以及调节途径都发生了变化,而在胰岛素抵抗的人群中,这些反应多数被抑制,某些被逆转。相关研究成果于当地时间5月28日发表在《Cell》杂志上。

https://doi.org/10.1016/j.cell.2020.04.043
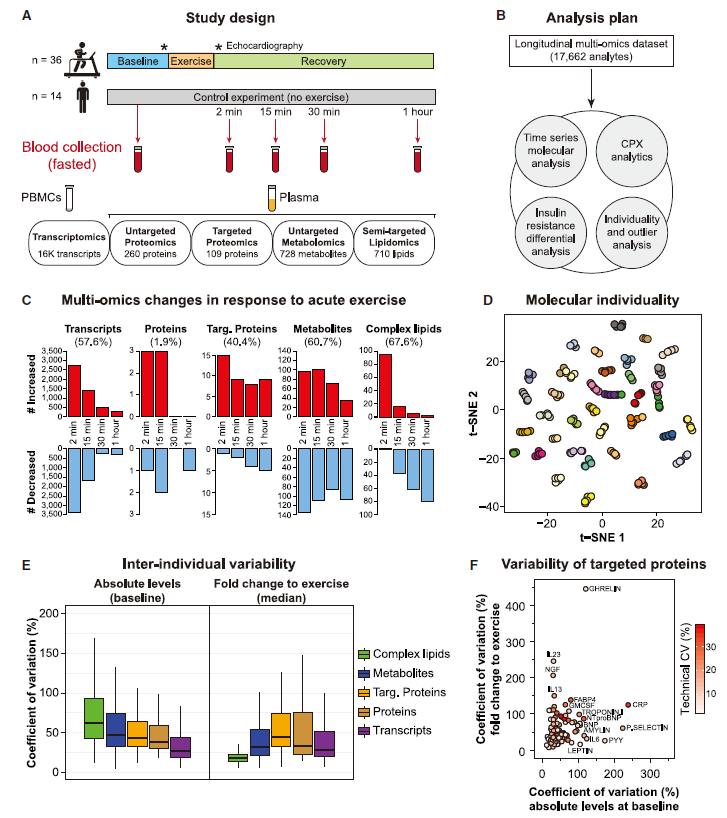
研究人员对36位参与者(其中14名为对照组)进行基线以及运动恢复2、15、30分钟及1小时时连续采血。然后对样品进行血浆蛋白组学、免疫组学、代谢组学、脂质组学和外周血单核细胞(PBMC)的转录组学分析,共获得17662个分析物,其中包括15855个转录本,260种非靶向蛋白质和109种靶向蛋白质,728种代谢物和710种脂质。
对个人基线、年龄、性别、种族和BMI调整后发现,急性运动导致参与整个系统的 9815种分析物发生了广泛变化,转录本反应最为迅速,运动后早期达到最高/最低水平,且在60分钟内恢复基线,而代谢产物和脂质在所有时间点都发生了改变,在恢复60分钟时,20%-30%仍存在显著差异。整体而言,运动的分子反应水平比个体日间变化至少大2倍。
对基线和运动诱发的个体性差异进行分析,发现基线时,变异系数最高的是脂质,其次是代谢产物,蛋白质和转录本;运动之后,蛋白质变化最大,其次是代谢产物,转录本和脂质。

研究设计,运动的分子反应和个体间的变异
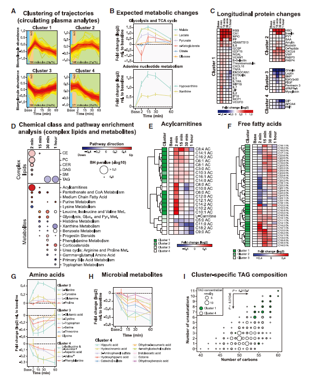
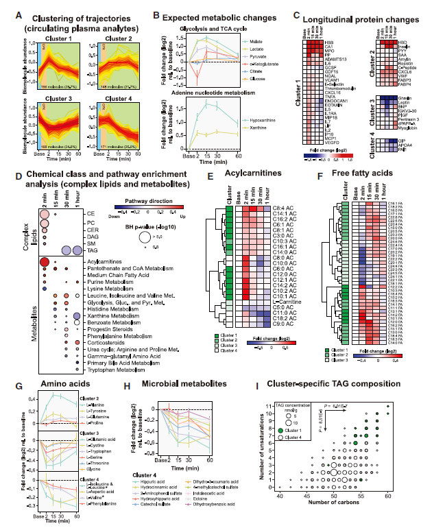
研究人员对运动后的高采样密度,使用c-means聚类,将变化的物质分为四个簇,第1簇在运动后增加并迅速回到基线,主要富含与厌氧代谢,免疫反应,氧化应激,脂肪酸氧化和脂质代谢相关的分子,参与燃脂、修复骨骼肌损伤及促炎等;第2簇为在运动后延迟增加,直到回到基线,与碳水化合物代谢、类固醇和甲状腺激等的分泌有关,凝血和止血因子也被发现增加;第3簇的分析物随运动而减少,其中一些在1小时内恢复到基线,以瘦素和生长素释放肽为中心,参与调节食欲;第4簇为运动后继续减少,包括支链氨基酸(BCAAs)亮氨酸,异亮氨酸和缬氨酸等,用于修复受损的骨骼肌纤维。

急性运动反应的多种变化
研究人员还对PBMC基因表达分析,以明晰免疫系统的变化。发现基因上调和下调在2分钟时达到最大幅度,在30-60分钟内迅速返回基线。基因富集结果表明,免疫系统被激活,参与免疫反应的B细胞受体,T细胞受体,核因子kB等的表达均显著增加;与细胞生长、肌肉组织的修复和重塑相关的多种途径也被上调。

急性运动对PBMC基因表达的影响
对胰岛素敏感(IS)和胰岛素抵抗(IR)的两组人群对运动的反应差异进行研究,发现IR参与者中的免疫细胞的应答受到抑制,炎症、细胞生长和迁移、心血管和新陈代谢等反应较为温和,而IS群体中这些反应更大;但IR参与者中的胰岛素反应变得更为强烈。
简而言之,该研究对人体运动后身体中发生的多种变化进行表征,明晰了运动对人体的影响,有利于指导临床实践中运动分析的发展,对从中发现疾病的新生标志物也具有重要价值。
参考资料:
[1] Molecular Choreography of Acute Exercise
四川省医药保化品质量管理协会党支部开
为庆祝中国共产党成立104周年,持..四川省医药保化品质量管理协会党支部召
四川省医药保化品质量管理协会党支..认真落实巡视组反馈意见,进一步规范协
按照四川省市场监督管理局党组巡视..关于相关收费标准的公示
根据四川省医药保化品质量管理协会..关于召开会长办公会的通知
各会长、副会长单位: 根据四川..四川省医药保化品质量管理协会组织召开
2025版《中国药典》将于2025年10月..四川省医药保化品质量管理协会召开第七
四川省医药保化品质量管理协会第七..“两新联万家,党建助振兴”甘孜行活动
为深入贯彻落实省委两新工委、省市..关于收取2025年度会费的通知
各会员单位: 在过去的一年里,..四川省应对新型冠状病毒肺炎疫情应急指
四川省应对新型冠状病毒肺炎疫情应..四川省应对新型冠状病毒肺炎疫情应急指
四川省应对新型冠状病毒肺炎疫情应..